第 1 頁 (共 1 頁)
93高雄市國小第68題
發表於 : 2015年 9月 18日, 04:28
由 jemin

- 93年高雄市國小教師甄選國語文高雄文史數學試題4.jpg (227.83 KiB) 已瀏覽 21360 次
找不到頭緒如何開始,請鋼琴老師給予指導謝謝
Re: 93高雄市國小第68題
發表於 : 2015年 9月 18日, 06:11
由 thepiano
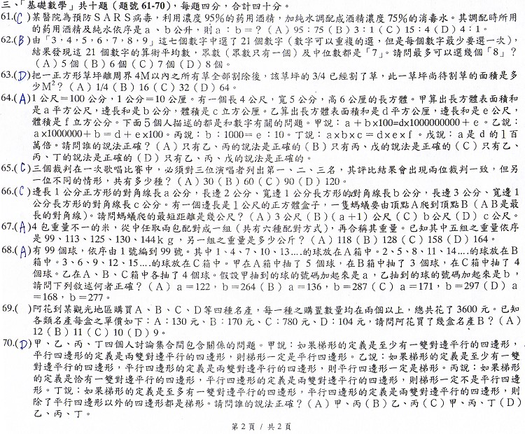
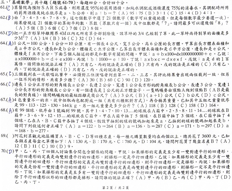
第 68 題
A 箱中的球號除以 3 都餘 1
B 箱中的球號除以 3 都餘 2
C 箱中的球號除以 3 都餘 0
再分別考慮 a 和 b 除以 3 的餘數就可以選答案了
Re: 93高雄市國小第68題
發表於 : 2015年 9月 18日, 11:42
由 jemin
謝謝鋼琴老師的淺顯說明
讓我當下豁然開朗